Previous   |    Close   |    Next

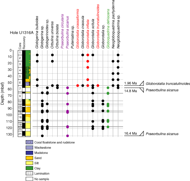
Figure F15. Occurrence of planktonic foraminifer taxa in Hole U1316A. Red = Pliocene–Holocene species, purple = middle Miocene species, green = Miocene species.

Previous   |    Close   |    Next   |    Top of page