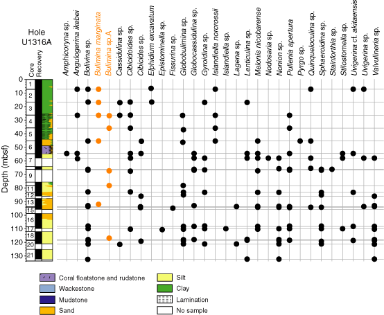
Figure F18. Occurrences of benthic foraminifers from core catcher of each core in Hole U1316A. Note that species associated with cold seepage. (Bulimmina marginata, Bulimmina sp.) are common in Hole U1316A, but rare in Hole U1317A (see Fig. F11 in the “Site U1317” chapter).

Previous | Close | Next | Top of page