Previous   |    Close   |    Next

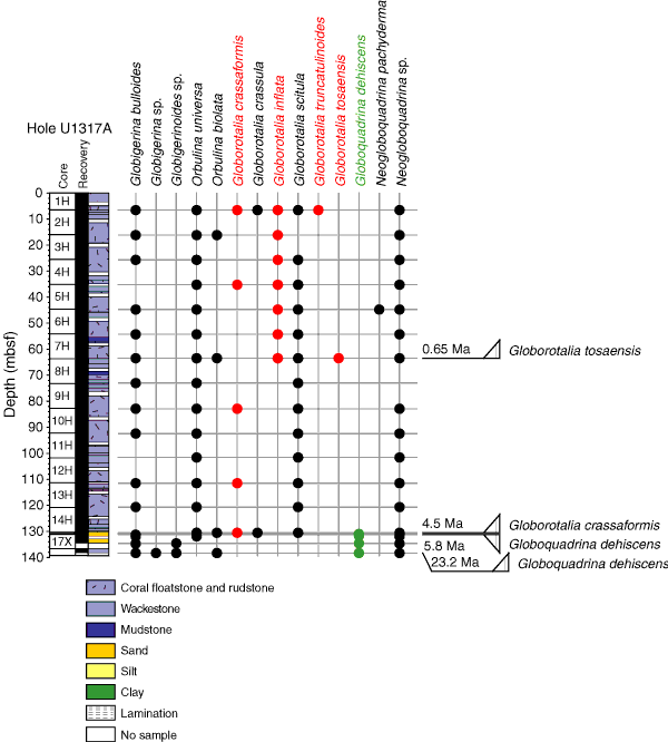
Figure F10. Planktonic foraminifer biostratigraphy in Hole U1317A. Age of lithostratigraphic Unit 1 ranges from Pliocene to Pleistocene, and Unit 2 is Miocene. Upward flags = FAD, downward flags = LAD.

Previous   |    Close   |    Next   |    Top of page