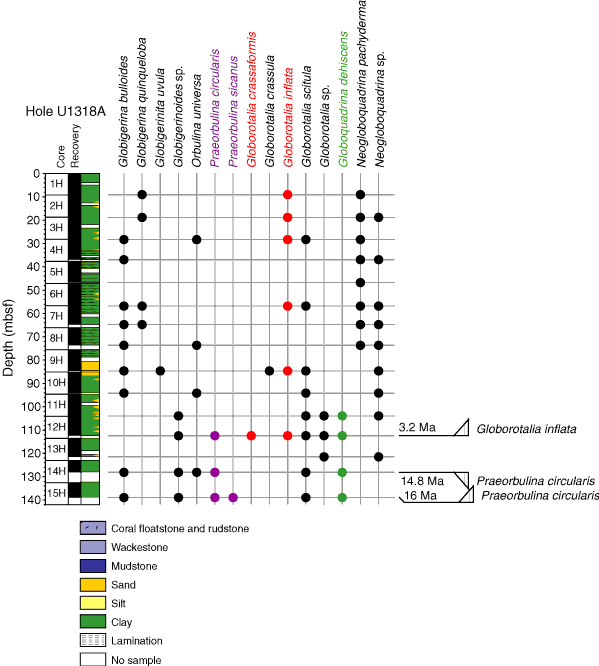
Figure F7. Planktonic foraminifer biostratigraphy of Hole U1318A. Age of Section 307-U1318A-12H-CC (112.5 mbsf) is regarded as late Pliocene to Pleistocene. Section 307-U1318A-14H-CC is assigned to lower–middle Miocene (14.8–16.0 Ma). Upward flags = FAD, downward flags = LAD.

Previous | Close | Next | Top of page