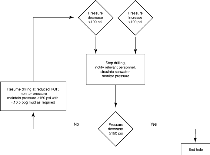
Figure F27. Decision tree used in gas monitoring based on LWD/MWD borehole fluid pressure measurements. Pressure increases were also monitored because they may be precursors to a gas flow pressure decrease. ROP = rate of penetration.

Previous | Close | Next | Top of page